Pada postingan kali ini (tahun
ini) saya akan sharing beberapa trik sehari-hari berdasarkan pengalaman pribadi
yang barangkali bermanfaat.
1.
Memanfaatkan
Rice Cooker Bekas
Trik ini berawal saat casing plastik
rice cooker (fungsi cooking dan warming) yang saya miliki telah lapuk dimakan usia sehingga sangat berbahaya
akan adanya korsleting listrik.Namun demikian saya yakin jika pemanas di dalamnya, sekaligus thermostat untuk fungsi cooking, tidak rusak dan akan tetap tahan lama.
Langkah restorasi:
a) Buanglah
seluruh plastik rice comp yang telah lapuk berikut kabel plastik sensor
penghangat (warming) yang melingkupinya sampai tersisa rangka dalamnya berupa wadah
beras/nasi dan pemanasnya.
b)
Buatlah
tatakan wadah nasi tadi menggunakan besi cor yang dilas.
c)
Rice comp
siap untuk tetap digunakan, tanpa fungsi penghangat tentunya.
2.
Memanfaatkan
Ban Mobil Bekas
Trik ini berawal saat melihat ban
bekas mobil ‘ngriwuki’ pemandangan di teras.
Langkah pemanfaatan untuk tempat
sepatu:
a)
Bersihkan ban
mobil
b)
Buatlah
‘tutup’ ban mobil tadi dengan menggunakan lantai keramik yang dipotong berupa
lingkaran.
c)
Tempat sepatu
siap digunakan
Cara
ini berawal saat saya kesulitan untuk memberi lapisan flintcoat pada daerah
yang dilewati air pada mobil,
sehingga digunakanlah cara sebagai berikut:
a)
Campurlah
Flintcoat dengan bensin sampai agak encer.
b)
Berilah wadah
kosong tempat keluarnya flintcoat cair pada bagian bawah mobil.
c)
Tuangkan
campuran tadi dari bagian atas talang air mobil
d)
Ulangi
beberapa kali setelah beberapa waktu
e)
Cara ini akan
melindungi bagian-bagian yang sering dilalui air baik karena hujan maupun
pencucian
4.
Baterai Jam
Dinding Tahan Lama
Trik ini berawal saat jam dinding saya
mati sedangkan posisinya sulit dijangkau. Cara yang saya gunakan adalah dengan
mengganti baterai kecil (A2) dengan baterai besar (A1)
5.
Parkir Mobil
Mandiri Mepet Maksimal
Gunakan sebuah cermin menghadap ke
spion mobil sebelah kiri/kanan sedemikian hingga saat parkir mundur, kita dapat
dengan jelas spasi posisi depan mobil dengan tembok.
6.
Action Kamera
Mobil Menggunakan Kamera Biasa
Langkah Pembuatan:
a)
Tempatkan
tripod kamera mini pada spion tengah mobil menggunakan 2 buah klem baja (biasa
digunakan untuk selang tabung gas).
b)
Video yang
dihasilkan akan terbalik, untuk membalikkan posisi, gunakan aplikasi video
rotator for windows.
7. Melarutkan (Etching) PCB tanpa Capek
'Aturan' umum untuk membuat Printed Circuit Board (PCB) biasanya menggoyang-goyangkan PCB polos yang telah ditulisi ke dalam larutan Ferri Clorit (Fe2CL3) selama beberapa menit. Kalau PCB cuman 1 tidak masalah, tapi kalau banyak ya, kemeng juga akhirnya.
Hal ini disebabkan hasil dari reaksi tembaga (Cu) dengan Fe2Cl3 berupa endapan besi (Fe) yang apabila tidak digoyang akan menghambat reaksi dengan sisa tembaga pada PCB. Posisi PCB mengambang terbalik akan membuat zat besi padat yang terbentuk akan tenggelam dan tidak akan mempengaruhi reaksi dengan sisa tembaga. Jadi, biar gak capek goyang Ferri Clorit, biarkan PCB mengambang...
8. Membuat Speaker Aktif Bluetooth
Dewasa ini, yang namanya koneksi tanpa kabel sepertinya sudah menjadi kebutuhan. Kali ini saya akan sharing cara mengubah speaker aktif jadoel menjadi modern dengan bluetooh. Tentu saja Anda harus membeli perangkat bluetooth media receiver dulu, harganya sekitar Rp. 40.000,00.
Biasanya catu daya bluetooth media receiver mempunyai tegangan USB 5V, yang bisa dicolokkan ke charger HP atau power bank.
7. Melarutkan (Etching) PCB tanpa Capek
'Aturan' umum untuk membuat Printed Circuit Board (PCB) biasanya menggoyang-goyangkan PCB polos yang telah ditulisi ke dalam larutan Ferri Clorit (Fe2CL3) selama beberapa menit. Kalau PCB cuman 1 tidak masalah, tapi kalau banyak ya, kemeng juga akhirnya.
Hal ini disebabkan hasil dari reaksi tembaga (Cu) dengan Fe2Cl3 berupa endapan besi (Fe) yang apabila tidak digoyang akan menghambat reaksi dengan sisa tembaga pada PCB. Posisi PCB mengambang terbalik akan membuat zat besi padat yang terbentuk akan tenggelam dan tidak akan mempengaruhi reaksi dengan sisa tembaga. Jadi, biar gak capek goyang Ferri Clorit, biarkan PCB mengambang...
8. Membuat Speaker Aktif Bluetooth
Dewasa ini, yang namanya koneksi tanpa kabel sepertinya sudah menjadi kebutuhan. Kali ini saya akan sharing cara mengubah speaker aktif jadoel menjadi modern dengan bluetooh. Tentu saja Anda harus membeli perangkat bluetooth media receiver dulu, harganya sekitar Rp. 40.000,00.
Biasanya catu daya bluetooth media receiver mempunyai tegangan USB 5V, yang bisa dicolokkan ke charger HP atau power bank.
Biar tidak ribet dengan charger USB HP, ada baiknya Anda buat sambungan sendiri ke trafo dari dalam box speaker aktif dengan cara seperti postingan https://lukmannet.blogspot.co.id/2011/01/membuat-sendiri-charger-hp-usb-portabel.html
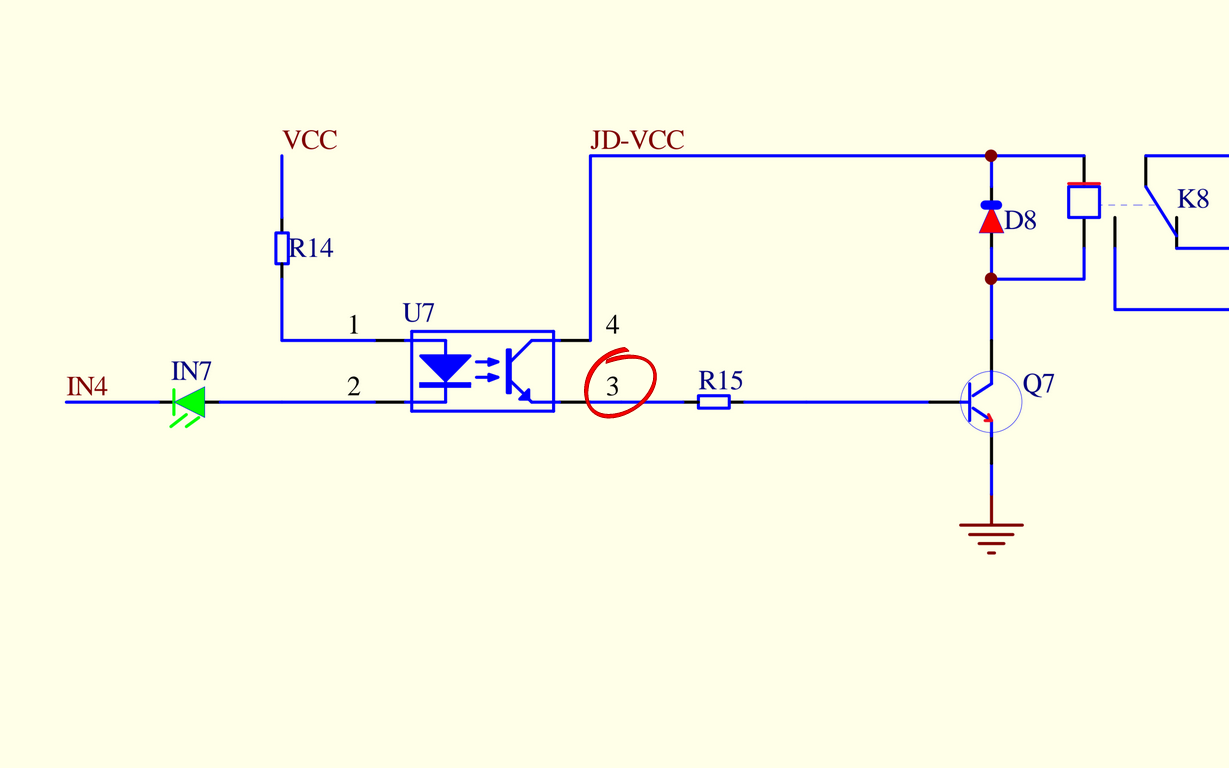
9. Mengakali Kinerja Modul Relay 5V
Modul relay yang ada di pasaran mempunyai kinerja akan aktif saaf input diberi masukan negatif/ground. Hal ini logis mengingat diagram rangkaian sebagai berikut:










