Berawal dari jengkelnya ane melihat tikus seliweran seenaknya di rumah gw
tanpa permisi, belum lagi kotorannya yang menjijikkan dan bikin najis. Berbagai
macam cara sudah dilakukan, mulai dari pentungan, racun, ultrasonik, sampai lem. Tentu
masing-masing ada kelebihan dan kekurangannya dan tidak perlu disebutin di
sini. Kalau Agan tipe penyayang binatang, postingan ini buat pengetahuan aja,
karena saya sendiri takut dosa loh Gan...
Sharing kali ini adalah tentang salah satu cara dan barangkali pamungkas untuk mengusir tikus yaitu menggunakan kejut listrik tegangan tinggi dari mainan Stun Gun yang saat ini mudah
diperoleh di pasaran atau coil sepeda motor. Kalau si tikus masih belum kapok, ane speechless deh, nyerah. Permasalahannya, bagaimana cara untuk mengaktifkan alat ini untuk menyetrum
tikus? Apa Agan mau nguber tikus kesana-kemari pake Stun Gun?
Setelah mempertimbangkan berbagai aspek, ane memutuskan untuk membuat
rangkaian elektronik sebagai driver Stun Gun atau coil sepeda motor dengan
spesifikasi sebagai berikut:
a) Harus ada sensor yang dapat mendeteksi adanya tikus,
b) Harus ada pancingan/umpan agar tikus memasuki area jebakan stun gun,
c) Stun Gun aktif hanya dalam beberapa detik saja untuk memberikan efek
kejutan, sekaligus untuk mencegah bahaya kecelakaan akibat tersentuh anak kecil
atau binatang lain.
Solusi
rangkaian
1.
Menggunakan
Laser Mainan
a) Sensor pemancar dan pemerima yang
murah meriah diputuskan menggunakan pasangan sinar laser mainan anak dan LDR.
Secara teknis, apabila si tikus menghalangi pancaran cahaya laser yang jatuh ke
LDR, Stun Gun akan aktif.
b) Membuat semacam area jebakan
dengan umpan di tengah, secara teknis menggunakan sebuah keramik 40cm x
40cm yang bisa dipindah-pindah ke lokasi seliweran tikus.
c) Membuat rangkaian driver aktivasi
Stun Gun atau alat pembangkit tegangan tinggi lainnya, secara teknis
menggunakan relay dan/atau rangkaian osilator yang diperkuat.
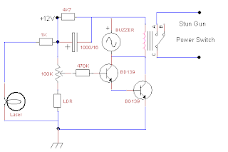
Rangkaian
Cara Kerja:
1. Dalam keadaan standby, sinar
laser yang tidak terlalu terang diterima oleh LDR setelah melalui pantulan 3
buah cermin yang dipasang di setiap pojok. Aturlah kepekaan respon relay
terhadap cahaya dengan memutar potensiometer. Ingat, pengaturannya harus sabar
(selang 2 menitan) mengingat ada jeda pengosongan kapasitor 1000/16 untuk dapat
kembali bekerja normal.
2. Ketika LDR terkena cahaya,
resistansinya menjadi rendah sehingga basis transistor pasangan darlington
menjadi kurang positif dan menyebabkannya ‘off’. Ketika tikus menghalangi sinar
laser, resistansi LDR menjadi tinggi sehingga basis transistor cukup mendapat
supply positif untuk mengaktifkan relay untuk beberapa detik saja. Dengan
demikian, begitu kepala tikus mengenai area jalur sinar laser, kedua kawat
menjadi bertegangan tinggi sehingga tikus di atasnya akan kagets.
3. Instalasi buzzer bersifat
opsional, agar Agan tahu masih ada tikus yang masih menghalangi sinar laser,
yang barangkali koit di tempat.
Selain Stun Gun, Agan dapat
menggunakan perangkat pembangkit listrik tegangan tinggi yang lain, misalnya
coil sepeda motor, pemantik kompor gas, dan lain-lain. Untuk bisa menyalakan
peralatan di atas, perlu rangkaian driver yang berupa rangkaian osiltor dan
penguatnya sebagai berikut:
1.
Rangkaian
Osilator Frekuensi Rendah (dari salah satu forum google)
2. Modifikasi
rangkaian osilator dengan frekuensi rendah sebagai driver coil
sepeda motor/mobil:
2.
Menggunakan
Sensor Ultrasonic (Arduino)
Cara ini sudah saya praktekkan
di rumah dan Alhamdulillah tikus/curut sudah tidak terlihat lagi. Saya tidak
tahu apa tikus/curut takut sama suara ultrasonic, lampu indikator, atau bahkan
terkena setrum, haha.
Berikut skema, kode, dan
gambar cukup sederhana:
Catatan:
1. Penggunaan batere li-ion dimaksudkan untuk membantu kebutuhan arus modul tegangan tinggi. Jadi arus modul TT bukan dari charger HP.
2. 3 Elco paralel, masing masing 1000 uF (tota 3000uF).
3. Jarak minimal 2 kabel tegangan tinggi harus 2-3cm untuk menghindari breakdown isolator internal modul.
4. Kode
const int trigPin = 3;
const int echoPin = 2;
long duration;
int distance;
void setup() {
pinMode(trigPin, OUTPUT);
pinMode(echoPin, INPUT);
pinMode(A2,OUTPUT);
pinMode(A3,OUTPUT); //mempermudah dihubungkan dengan beeper
Serial.begin (9600);
}
void loop() {
digitalWrite(trigPin, LOW);
delayMicroseconds(2);
digitalWrite(trigPin, HIGH);
delayMicroseconds(10);
digitalWrite(trigPin, LOW);
duration = pulseIn (echoPin, HIGH);
distance = duration*0.034/2;
Serial.print ("Distance: ");
Serial.println(distance);
if (distance<= 20)// jarak sensor ke umpan (sedikit ke atas)
{
digitalWrite(A2,HIGH);
digitalWrite(A3,HIGH);
}
else
{
digitalWrite(A3,LOW);
digitalWrite(A2,LOW);
}
}
3. Jarak minimal 2 kabel tegangan tinggi harus 2-3cm untuk menghindari breakdown isolator internal modul.
4. Kode
const int trigPin = 3;
const int echoPin = 2;
long duration;
int distance;
void setup() {
pinMode(trigPin, OUTPUT);
pinMode(echoPin, INPUT);
pinMode(A2,OUTPUT);
pinMode(A3,OUTPUT); //mempermudah dihubungkan dengan beeper
Serial.begin (9600);
}
void loop() {
digitalWrite(trigPin, LOW);
delayMicroseconds(2);
digitalWrite(trigPin, HIGH);
delayMicroseconds(10);
digitalWrite(trigPin, LOW);
duration = pulseIn (echoPin, HIGH);
distance = duration*0.034/2;
Serial.print ("Distance: ");
Serial.println(distance);
if (distance<= 20)// jarak sensor ke umpan (sedikit ke atas)
{
digitalWrite(A2,HIGH);
digitalWrite(A3,HIGH);
}
else
{
digitalWrite(A3,LOW);
digitalWrite(A2,LOW);
}
}
Silakan mencoba...









